免费菠萝视频app下载
免费菠萝视频app下载
機構概況
新聞發布
國資監管
政務公開
國資數據
互動交流
在線服務
熱點專題
免费菠萝视频app下载
>
機構概況
>
委內直屬機構
>
免费菠萝视频app下载
>
中心發布
> 正文
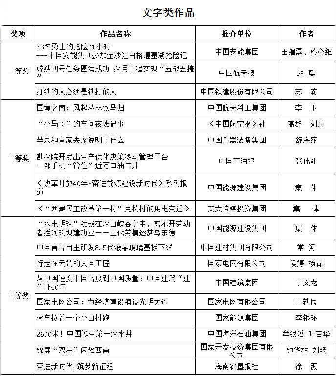
第六屆“國企好新聞”推介活動結果公示
第六屆“國企好新聞”推介活動結果公示
第六屆“國企好新聞”推介活動結果公示
文章來源:免费菠萝(luo)视(shi)频app下载(zai) 發布時(shi)間(jian):2020-12-20
【責任編輯(ji):趙(zhao)藝(yi)涵】
掃一掃在手機打開當前頁
打印
關閉窗口
lutube-lutube下载-lutube下载地址-lutube最新地址
lutube-lutube下载-lutube下载地址-lutube最新地址
lutube-lutube下载-lutube下载地址-lutube最新地址